年度计划
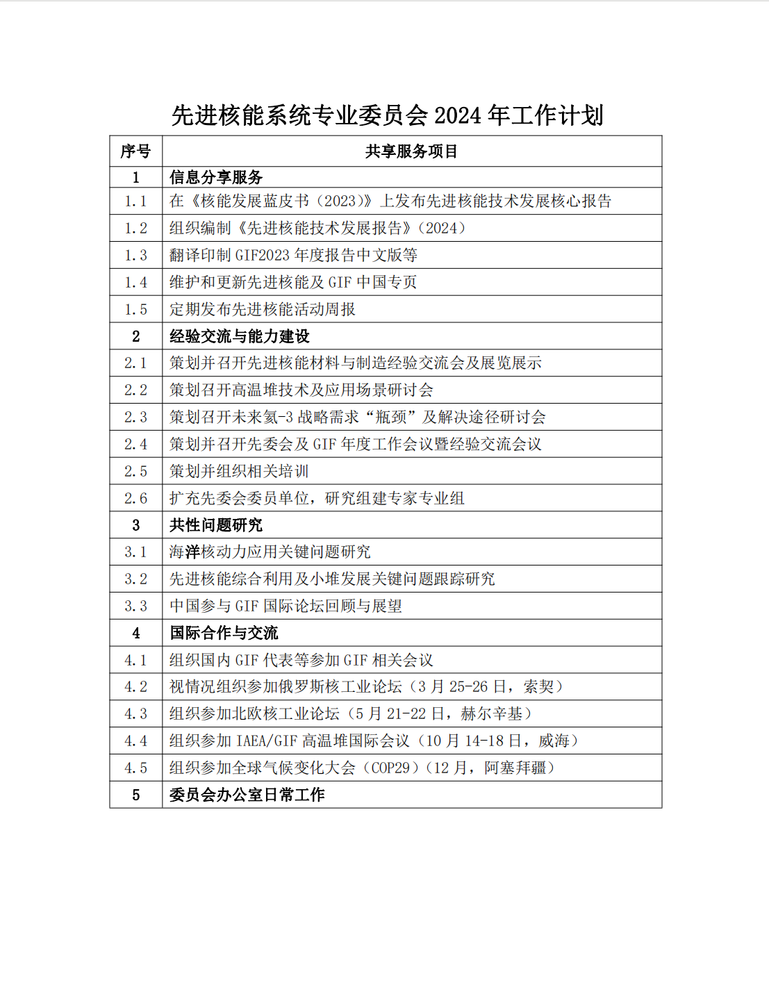
先进核能系统专业委员会2024年工作计划
发布时间:2024-01-01      来源:中国核能行业协会先进核能系统专业委员会       分享:

1722854096117.png



地址:北京市西城区南礼士路21号六层  电话:010-88305801   传真:010-56971700  邮箱:zhghnxh@sina.com

京ICP备16008721号-2  京公网安备:11010802033858号  技术支持:中科服

您是访问本站的第位嘉宾

你知道你的Internet Explorer是过时了吗?

为了得到我们网站最好的体验效果,我们建议您升级到最新版本的Internet Explorer或选择另一个web浏览器.一个列表最流行的web浏览器在下面可以找到.